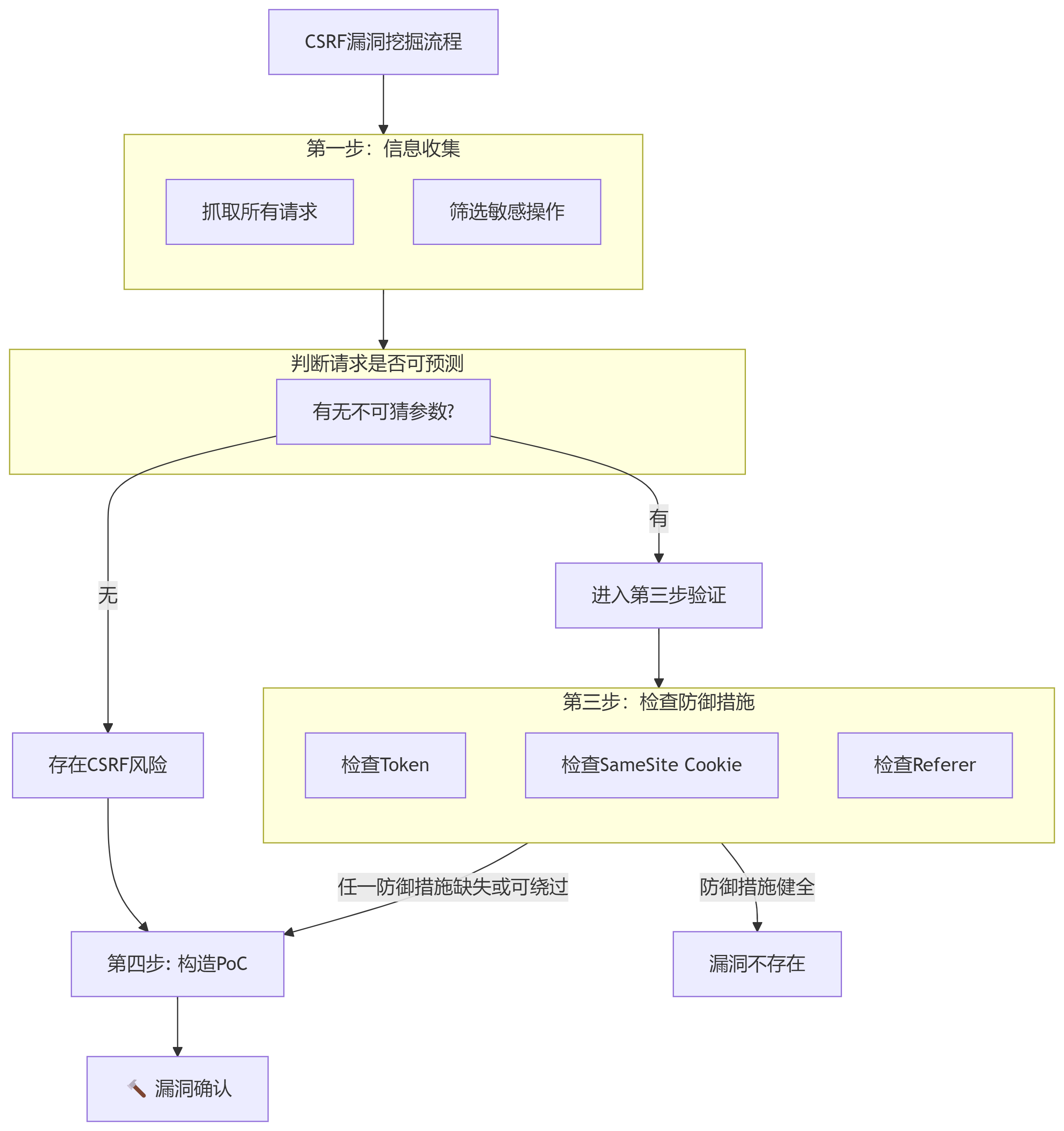
CSRF漏洞
CSRF原理
CSRF (Cross-site request forgery,跨站请求伪造)是一种对网站的恶意利用。尽管听起来像跨站脚本(XSS),但它与XSS非常不同,XSS利用站点内的信任用户,而CSRF则通过伪装成受信任用户请求受信任的网站。
核心思想: 攻击者诱骗一个已经认证(已登录) 的用户,在不知情的情况下,执行一个非本意的操作(如修改密码、转账、发邮件等)。
关键前提: 用户必须在目标网站(例如银行网站 bank.com)上处于已登录状态(会话有效)。

此图的攻击流程
1、客户端通过账户密码登录访问网站A。
2、网站A验证客户端的账号密码,成功则生成一个sessionlD,并返回给客户端存储在浏览器中。
3、该客户端Tab—个新页面访问了网站B。
4、网站B自动触发要求该客户端访问网站A。(即在网站B中有链接指向网站A)
5、客户端通过网站B中的链接访问网站A。(此时携带有合法的SessionID进行访问站A的)
6、此时网站A只需检验sessionIlD是否合法,合法则执行相应的操作。(因此具体啥工具就得看链接,以及网站B要求访问时携带的数据)
能完成csrf攻击,必须同时满足两个条件:
登录受信任的网站A,并在本地生成cookie,在不等出A的情况下,访问危险网站B
CSRF分类
GET型的CSRF
靶场演示
我们直接用pikachu靶场来进行学习
首先我们登录进页面

发现能进行修改个人信息,那我们随便修改一个地址试试,与此同时抓包看一下这是怎么进行个人信息修改的

那下面我们就模拟一下get型的csrf攻击
1.拿到get请求的形式(这里只要攻击者也登入这个界面然后也修改一下个人信息就能拿到这个请求)
1 | GET /pikachu/vul/csrf/csrfget/csrf_get_edit.php?sex=girl&phonenum=18656565545&add=china&email=lili%40pikachu.com&submit=submit |
2.进行伪造
这里是自己做实验,所以我们用成功修改这个用户的个人信息来当作成功攻击的信号
1 | http://192.168.1.6/pikachu/vul/csrf/csrfget/csrf_get_edit.php?sex=girl&phonenum=18656565545&add=beijing&email=lili%40pikachu.com&submit=submit |
3.然后将这个链接发给lili这个用户,再诱导她在登录pikachu平台的情况下,点击这个链接

4.达到目的成功修改lili的信息

实例演示
场景设定
假设有一个非常简单的银行应用 vulnerable-bank.com,它使用 GET 请求来处理转账功能。这是非常糟糕的设计,但正因如此,它能完美地展示最直接的CSRF攻击。
- 转账功能URL:
http://vulnerable-bank.com/transfer?to=目标账户&amount=金额 - 用户登录:
用户 Alice 已经登录了 vulnerable-bank.com,她的浏览器cookie中存储了她的会话ID(Session ID)。 - 攻击者目标:
攻击者 Mallory 的账户是 mallory_account。她想诱骗 Alice 在不知情的情况下向自己转账 $1000。
第 1 步:正常的用户操作
如果 Alice 想主动给她的朋友 Bob 转账 $500,她可能会直接在浏览器地址栏输入,或者点击一个早已收藏好的链接:
http://vulnerable-bank.com/transfer?to=bob_account&amount=500
浏览器会向银行服务器发送一个 GET 请求:
1 | GET /transfer?to=bob_account&amount=500 HTTP/1.1 |
服务器收到请求,检查Cookie,发现是已登录的Alice,于是执行转账并返回成功页面。
第 2 步:攻击者构造恶意请求
Mallory 现在需要构造一个完全相同的请求,但她不可能知道 Alice 的 Cookie。她的聪明之处在于:她不需要知道,她只需要让 Alice 的浏览器去发这个请求就行了。
她可以创建一个隐藏的请求。最简单的方式就是用一个 标签。浏览器会尝试加载这个“图片”,从而向银行服务器发送一个GET请求。
她将以下代码部署在自己的恶意网站上(http://evil-website.com):
1 | <!DOCTYPE html> |
<img src=”…”: 浏览器会自动向 src 属性中的URL发起一个 GET 请求来加载“图片”。
width=”0” height=”0” style=”display:none;”: 这个标签被隐藏,用户完全看不到任何变化,攻击在后台静默完成。
第 3 步:攻击发生流程
1.诱导: Alice 收到了 Mallory 发来的一封钓鱼邮件,标题是“恭喜你中奖了!”,里面有一个链接指向 http://evil-website.com。Alice 好奇地点了进去。
2.加载: 浏览器加载了恶意网站。在加载过程中,它遇到了那个隐藏的 标签。
3.发送请求: 浏览器开始向 http://vulnerable-bank.com/transfer?to=mallory_account&amount=1000 发起请求。
4.携带Cookie: 关键一步! 因为 Alice 之前登录过 vulnerable-bank.com,浏览器会自动地、合法地将属于 vulnerable-bank.com 的Cookie(包含Alice的会话ID)附加到这个请求中。(前提是Alice还没有退出vulnerable-bank.com的登录,会话ID仍有效)
5.服务器验证: 银行服务器收到请求:
1 | GET /transfer?to=mallory_account&amount=1000 HTTP/1.1 |
服务器检查Cookie,有效!这是合法的用户Alice发来的请求。于是服务器执行操作:从Alice的账户扣除$1000,存入Mallory的账户。
6.攻击完成: 攻击在Alice毫不知情的情况下完成了。她只是在看一个“中奖”页面,而她的钱已经被转走了。浏览器可能会显示一个“图片加载失败”的错误(因为服务器返回的是转账成功的HTML页面,不是图片),但用户根本不会在意。
POST型的CSRF
靶场演示
这一关登录进去和第一关是一样的
进入修改信息界面,点击提交进行抓包

既然这样的话那就不能和上一关一样使用url伪造的方法了
那我们就用和xss漏洞相似的方法,我们构造一个恶意站点,将POST请求隐藏在站点中的表单中,然后诱导这个用户点击我们的恶意站点,当用户点击后触发表单,数据就会被post达到存在csrf漏洞的网站,用户信息就会被恶意修改
根据原本网站界面的表单构造我们的post请求

1 | <html> |
因为是本机操作所以就把这个csrf.html文件放在靶场底下的一个目录即可
然后访问这个站点,点击提交按钮即可,但是我不知道为什么我一直访问不了我写好的这个html文件
到底哪里出了问题!!!!!
没关系反正是本机演练学懂就行
实例演示
场景升级:银行改进了系统
假设银行 vulnerable-bank.com 听取了安全建议,将转账功能从GET请求升级为了POST请求。
- 转账功能URL:
http://vulnerable-bank.com/transfer(不变) - 请求方式:
POST - 请求参数:
通过请求体(Body)发送,例如:to=mallory_account&amount=1000
现在,用户Alice通过一个表单来进行转账:
1 | <!-- 银行正常的转账表单 --> |
这看起来更安全了,因为URL里不再包含敏感参数。但是,如果银行没有实施其他防御措施(如CSRF Token),它依然是不安全的。
攻击者如何构造POST请求?
攻击者Mallory无法使用 标签了(因为它只会发起GET请求)。但她可以使用一个隐藏的并会自动提交的HTML表单。
她将以下代码部署在自己的恶意网站上(http://evil-website.com):
1 | <!DOCTYPE html> |
关键解释:
评论区
欢迎你留下宝贵的意见,昵称输入QQ号会显示QQ头像哦~